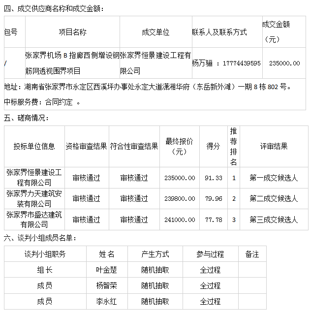
张家界机场B指廊西侧增设钢筋网透视围界项目已经于2026年03月10日评审结束,现将成交结果公告如下:
一、项目名称:张家界机场B指廊西侧增设钢筋网透视围界项目
二、项目概况:
1、委托代理编号:HYZZ-ZJJ2026-02-27
2、预算金额:245766.52 元
3、招标信息发布日期:2026年03月02日
4、开标、定标日期:2026年03月10日
5、成交公告公示日期:2026年03月12日
三、邀请供应商的情况:
供应商产生方式:发布公告

七、公告期限
此中标(成交)公告的公告期限为发布之日起1个工作日。
八、质疑
本公告自发布之日起3个工作日内,参与采购活动的供应商认为采购过程和成交结果使自己权益受到损害的,可以以书面形式向采购人或采购代理机构提出质疑。
九、采购人和采购代理机构名称、联系人和联系方式:
1、采购人:湖南机场股份有限公司张家界荷花国际机场分公司
地 址:张家界市永定区机场路。
联系人: 周先生
电话:水利招标采购https://www.slzb.net
2、采购代理机构:湖南宏源中柱工程项目管理有限公司
地址:张家界市永定区逸臣公园4栋7楼708-713室
3、联系人:丁先生/潘女士
电话:0744-8222588
微信公众号(订阅通知)
微信小程序(查询信息)
本公告地址:https://www.slzb.net/view/11689/u9K_4JwBNh59eoulVdbT.html
微信在线客服